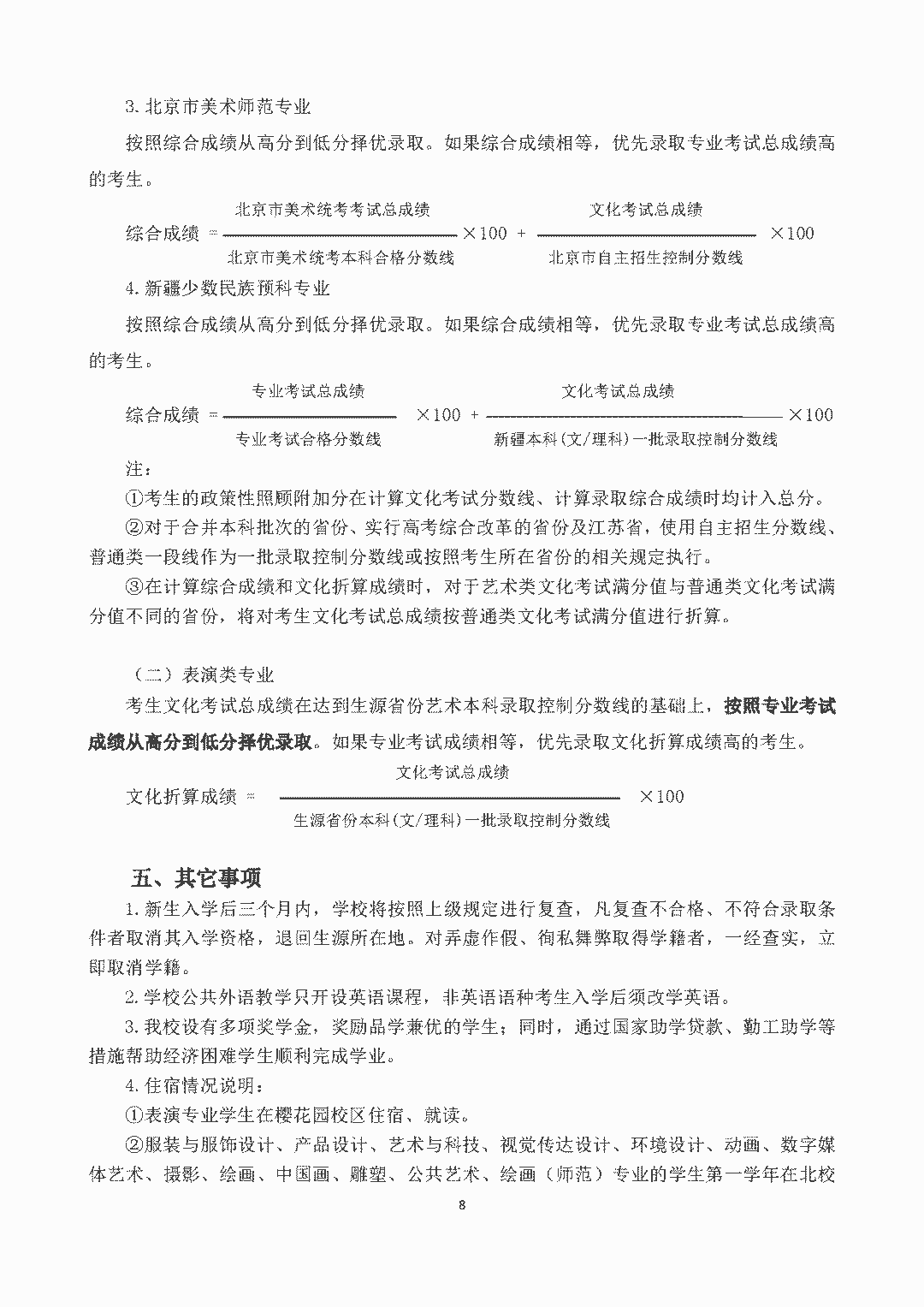
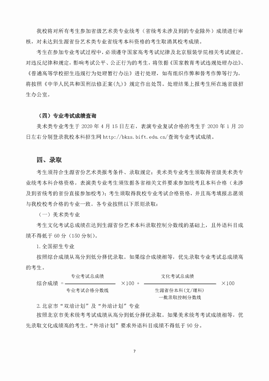
北京服装学院 2020 年艺术类招生简章

阅读  ·  发布日期 2020-01-12  ·  作者 吴越画室

 

(内容转载自网络,侵删)



杭州吴越画室logo
杭州吴越画室
始创于2001年,专注高考美术培训,22年砥砺奋进,铸造辉煌

浙江省杭州市富阳区富春街道巨利路39号

13705716698(办公室热线)

13705716698(微信同号码)

在线咨询 我要报名

吴越画室报名/留言表
请认真填写表单,我们将会在10分钟内联系您