关注吴越画室公众号!
网站首页
吴越概况
全部
中心简介
办学资质
校园风光
师资力量
学员美誉
吴越分校
住宿条件
媒体报道
企业文化
出版书籍
联系我们
招生简章
全部
招生简章
入学程序
乘车自驾
报名方式
缴费方式
招生问答
网上报名
生活管理
床位预订
辉煌成绩
全部
2024成绩
2023成绩
2022成绩
2021成绩
2020成绩
2019成绩
2018成绩
2017成绩
2016成绩
2015成绩
2014成绩
2013成绩
2012成绩
2011成绩
2010成绩
2009成绩
2008成绩
2007成绩
2006成绩
2005成绩
2004成绩
吴越资讯
全部
画室新闻
吴越网校
学生动态
行业资讯
诚聘教师
吴越杯赛
教师作品
全部
色彩作品
素描作品
速写作品
油画作品
设计作品
教师展览
学生作品
全部
色彩作品
素描作品
速写作品
设计作品
教学视频
全部
吴越视频
素描视频
色彩视频
速写视频
设计视频
直播视频
教学考试
全部
高考资讯
院校简章
教学体系
学生档案
美术留学
行业新闻
联系我们
全部
首页
高考资讯
院校简章
教学体系
学生档案
美术留学
行业新闻
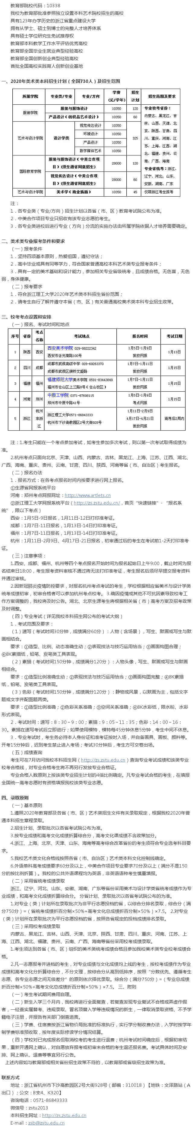
招生简章 | 【调整版】浙江理工大学2020年美术类专业招生简章
阅读
·
发布日期
2020-05-30
当前位置:
吴越画室首页
>
教学考试
>
高考资讯
>
浙江理工大学2020年美术类专业招生简章
(内容转载自网络,侵删)
为您推荐
招生简章|杭州吴越画室:2021-22届「考前
2021-07-20
招生简章 | 杭州吴越画室:2021届「校考冲
2020-12-08
招生简章|杭州吴越画室:2021-22年中国美
2021-07-01
招生简章|吴越艺术2021-22届 · 国美陶艺
2021-02-01
「杭州画室」线上课程|杭州吴越画室:
2021-02-01
招生简章 | 杭州吴越画室:2022届高复班招
1970-01-01
上一篇:
教育部通知|今年艺术考生不能忽略的事:教育部5月最新通知汇总,艺术生必看
下一篇:
北影初试|北京电影学院:2020年视频初选结果已出
回顶
感谢您的关注,我们会继续努力!
关注我们,更多艺考信息
扫码关注【杭州吴越画室公众号】
与课程顾问老师微信沟通