中国美术学院关于2020年本科招生考试
专业初选及现场校考相关事宜的公告
为贯彻落实习近平总书记在统筹推进新冠肺炎疫情防控和经济社会发展工作部署会议上的重要讲话和系列重要指示批示精神,根据教育部及浙江省有关艺术类专业招生考试的指导意见,我校制定了2020年本科招生专业考试调整方案,并发布了《中国美术学院关于2020年本科招生专业校考调整的公告》。现就专业初选及现场校考安排公告如下:
一、我校已完成2020年本科招生校考专业初选工作,考生可登录中国美术学院招生网(https://zb.caa.edu.cn/wsbm/index.html )查询专业初选结果。
二、专业初选通过的考生,请在2020年6月5日——2020年6月12日登录中国美术学院招生网(https://zb.caa.edu.cn/wsbm/index.html )进行现场校考网上确认,逾期不再受理;未进行网上确认的考生,视为自动放弃参加现场校考。确认期结束,我校对未进行网上确认的考生以及专业初选未通过的考生统一办理退费手续。
三、现场校考安排
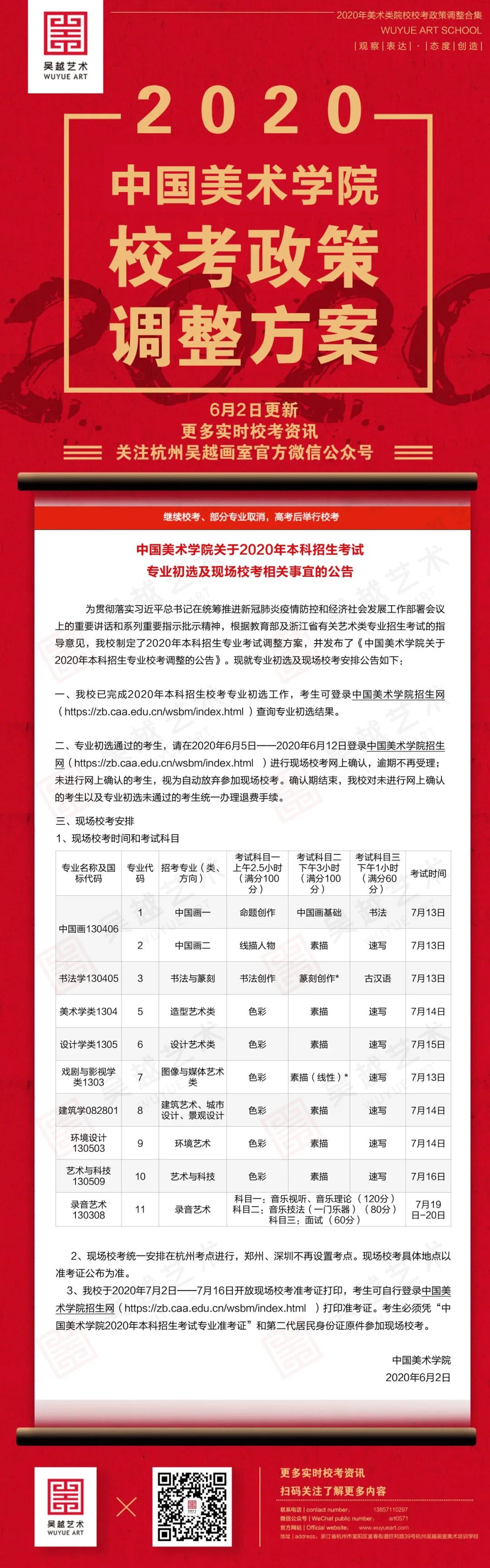
1、现场校考时间和考试科目
|
专业名称及国标代码 |
专业代码 |
招考专业(类、方向) |
考试科目一 上午2.5小时 (满分100分) |
考试科目二 下午3小时 (满分100分) |
考试科目三 下午1小时 (满分60分) |
考试时间 |
|
中国画130406 |
1 |
中国画一 |
命题创作 |
中国画基础 |
书法 |
7月13日 |
|
2 |
中国画二 |
线描人物 |
素描 |
速写 |
7月13日 |
|
|
书法学130405 |
3 |
书法与篆刻 |
书法创作 |
篆刻创作* |
古汉语 |
7月13日 |
|
美术学类1304 |
5 |
造型艺术类 |
色彩 |
素描 |
速写 |
7月14日 |
|
设计学类1305 |
6 |
设计艺术类 |
色彩 |
素描 |
速写 |
7月15日 |
|
戏剧与影视学类1303 |
7 |
图像与媒体艺术类 |
色彩 |
素描(线性)* |
速写 |
7月13日 |
|
建筑学082801 |
8 |
建筑艺术、城市设计、景观设计 |
色彩 |
素描 |
速写 |
7月14日 |
|
环境设计130503 |
9 |
环境艺术 |
色彩 |
素描 |
速写 |
7月14日 |
|
艺术与科技130509 |
10 |
艺术与科技 |
色彩 |
素描 |
速写 |
7月16日 |
|
录音艺术130308 |
11 |
录音艺术 |
科目一:音乐视听、音乐理论 (120分) 科目二:音乐技法(一门乐器) (80分) 科目三:面试 (60分) |
7月19日-20日 |
||
2、现场校考统一安排在杭州考点进行,郑州、深圳不再设置考点。现场校考具体地点以准考证公布为准。
3、我校于2020年7月2日——7月16日开放现场校考准考证打印,考生可自行登录中国美术学院招生网(https://zb.caa.edu.cn/wsbm/index.html )打印准考证。考生必须凭“中国美术学院2020年本科招生考试专业准考证”和第二代居民身份证原件参加现场校考。
中国美术学院
2020年6月2日





