关注吴越画室公众号!
网站首页
吴越概况
中心简介
办学资质
校园风光
师资力量
学员美誉
吴越分校
住宿条件
媒体报道
企业文化
出版书籍
联系我们
招生简章
招生简章
入学程序
乘车自驾
报名方式
缴费方式
招生问答
网上报名
生活管理
床位预订
辉煌成绩
2024成绩
2023成绩
2022成绩
2021成绩
2020成绩
2019成绩
2018成绩
2017成绩
2016成绩
2015成绩
2014成绩
2013成绩
2012成绩
2011成绩
2010成绩
2009成绩
2008成绩
2007成绩
2006成绩
2005成绩
2004成绩
吴越资讯
画室新闻
吴越网校
学生动态
行业资讯
诚聘教师
吴越杯赛
教师作品
色彩作品
素描作品
速写作品
油画作品
设计作品
教师展览
学生作品
色彩作品
素描作品
速写作品
设计作品
教学视频
吴越视频
素描视频
色彩视频
速写视频
设计视频
教学考试
高考资讯
院校简章
教学体系
学生档案
美术留学
行业新闻
联系我们
培养真正会画画,会观察的学生!
杭州吴越画室
全部
主菜单
画室新闻
吴越网校
学生动态
行业资讯
诚聘教师
吴越杯赛
当前位置:
吴越画室首页
>
吴越资讯
>
画室新闻
>
招生简章 | 北京电影学院2019年艺术类本科、高职招生简章
阅读
·
发布日期
2019-01-04 ·
作者
吴越画室
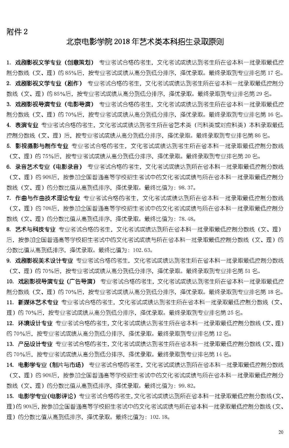
2019北京电影学院招生详情
▼
杭州吴越画室
始创于2001年,专注高考美术培训,22年砥砺奋进,铸造辉煌
富阳校区:
浙江省杭州市富阳区富春街道巨利路39号
固定电话:
13705716698(办公室热线)
联系电话:
13705716698(微信同号码)
在线咨询
我要报名
相关阅读
更多>
招生简章|杭州吴越画室:2021-22届「考前
2021-07-20
招生简章 | 杭州吴越画室:2021届「校考冲
2020-12-08
招生简章|杭州吴越画室:2021-22年中国美
2021-07-01
招生简章|吴越艺术2021-22届 · 国美陶艺
2021-02-01
「杭州画室」线上课程|杭州吴越画室:
2021-02-01
招生简章 | 杭州吴越画室:2022届高复班招
1970-01-01
吴越画室报名/留言表
请认真填写表单,我们将会在10分钟内联系您
姓名:
电话:
学院:
住址:
留言:
推荐阅读
更多>
1
光荣榜|杭州吴越画室2025届美院光荣榜,
2
光荣榜|杭州吴越画室2025届国美、央美、
3
光荣榜|杭州吴越画室:中国美院捷报,
4
川美初试|2025届校考正式打响,同学们迎
5
万人模考|杭州吴越画室:学员们参加了
6
万人模考|杭州吴越画室:学员们参加了
7
选考冲刺营|杭州吴越画室:浙江省同学
8
选考冲刺营|杭州吴越画室:浙江省同学
9
十一开放日|杭州吴越画室:这个十一不
学员动态
更多>
奔赴国美|20
春节报道 |杭
优秀学员|杭州
「杭州画室」共
推荐视频
更多>
色彩干货 | 这5种色彩场景题材,是校考中
2019-01-27
直播回顾丨阴阳师人物大集合!今晚你抽
2018-10-06
名师点评 | 吴越名师:刘老师教你素描静
2018-09-22
名师点评 | 吴越名师:颜老师带你解析
2018-09-22
【素描干货】素描构成造型四要素!你一
2018-07-16
上一篇:
招生简章 | 中央戏剧学院召开2019年本科招生简章
下一篇:
招生信息 | 西安美术学院2019年本科招生信息预告
返回顶部